主页
同人产品
智慧消防综合管理平台
同人消防应用软件
其他消防应用平台
消防技术服务
解决方案
公司动态
公司动态
新闻资讯
法规标准
法律法规
消防法律
法规规章
政策文件
规范标准
国家标准
行业标准
地方标准
文件下载
火灾案例
国内火灾
国外火灾
案例分析
关于同人
公司简介
同人文化
同人业绩
联系同人
会员登录
账号
密码
登录
取消
内部学习
法律法规
规范标准
文件下载
消防法律
法规规章
政策文件
公司动态
新闻资讯
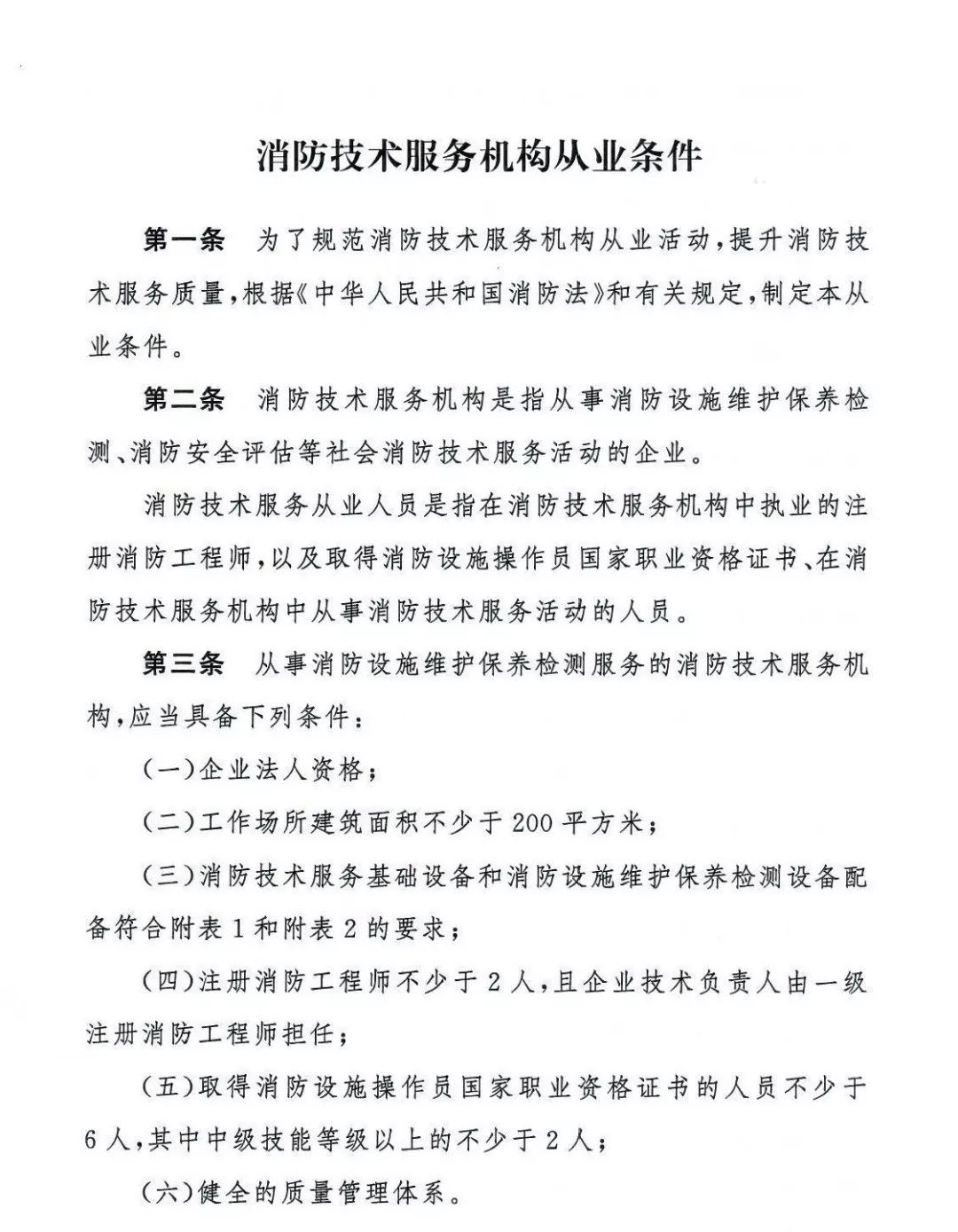
《社会消防技术服务机构从业条件》中华人民共和国应急管理部令 [2019]88号
2021-04-16